|
已取得心理咨询师证书的从业人员该何去何从?打算从事还未来得及取得证书的部分人员又该怎么办?我们再来看下以下发文,便能找到答案。 2016年12月由国家卫计委、中宣部、中央综治办、民政部等22个部委印发的《关于加强心理健康服务的指导意见》中指出:加强心理健康服务、开展社会心理疏导是维护和增进人民群众身心健康的重要内容,是社会主义核心价值观内化于心、外化于行的重要途径,是全面推进依法治国、促进社会和谐稳定的必然要求。 同年民政部发表声明“2020年每个社区将配备一名社区社会工作者”。 没错,“心理+社工”是当下以及将来的重点关键词。 心理咨询师转社区工作者,是最好的落地方式。 在此背景下,由中国社会工作联合会心理健康工作委员会主办,中科博爱(北京)心理医学研究院承办的全国社区心理健康社会工作高峰论坛于2017年11月25日-26日在深圳成功举办。至此,“心理社工”这一角色正式登场,将心理学与社工师完美结合,填补了心理咨询师不懂社工服务,社工师不懂心理学的空白市场。
当今世界,心理健康服务行业将会向更加专业的细分及跨领域联合的方向发展。 社会工作者作为密切接触人民群众的纽带,最能够深入地了解社会现状及群众需求,从而做到有针对性地为群众提供优质的心理健康服务。同时,拥有心理学技巧能够更好地帮助社会工作者建立与工作对象的良好关系,从而更加高效、高质量地完成工作 中国社会工作者联合会携手中科博爱(北京)心理医学研究院集结20余位在社会工作与心理学领域的国内著名专家如史柏年教授、白学军教授等,在借鉴美国、韩国、香港、台湾等地区的社会工作者相关行业指南,制定出兼具有中国特色的《心理健康社会工作者职业能力指南(征求意见稿)》和《心理健康社会工作者职业技能培训》课程体系以及配套培训教材《社会工作者心理基础读本》的定稿和出版工作。 心理社工师认证优势 证书 参加培训并考核合格者将获得由中国社会工作联合会颁发的《心理健康社会工作者培训合格证书》
注:民政部注册国家一级行业协会职业技能证书
“心理社工师”的优势 1、处于市场风口:完美将心理学与社工服务结合,填补心理学及社工师的市场空白,是继心理咨询师证取消后国家政策走向的真正落地项目,正处于市场风口。 2、学习便捷多样:纯远程培训学习考试都可在网站进行,学习不受时间和空间限制,学习计划自主安排!(如愿参加面授课即可在当地合作机构报名学习) 3、证书含金量高:学习课程并通过考核后将由中国社会工作联合会盖章颁发培训合格证书,属于国家一级行业协会认证含金量高! 4、平台资源丰富:中科博爱(北京)心理医学研究院受主办方全权委托进行全国招募。平台成立12年,集资源优势、市场优势、师资力量、课程优势为一体,已在业内形成了中国心理学界最有影响力的机构之一。
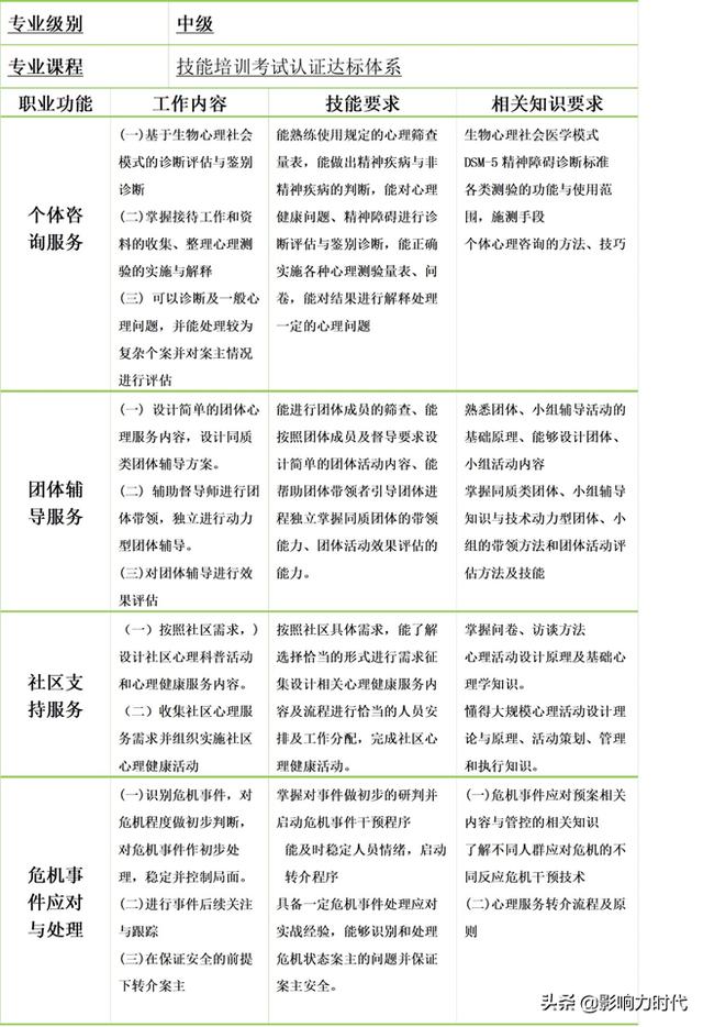
培训内容
师资团队
适应人群
培训费用 初级:网络学习 2980元/人 中级:网络学习3680元/人 证书颁发 参加培训并考核合格者,由中国社会工作联合会社会工作职业技能认证中心、中国心理卫生协会联合颁发“心理健康社会工作职业技能培训证书”。具体流程如下: ■学员须在3个月内完成网络课程学习和章节测试,完成自测提交个人成长报告并初审通过,即可预约专业知识考核; ■个人成长报告:学员需提交不少于2000字的个人成长报告,个人成长报告占考核比重的20%; ■专业知识考核:分数占总考核比重的80%; ■综合评定,成绩达60分以上的方可申领证书。
报名材料 报名流程: 1,填写报名表,提交学习费用 2,提交报考资料:身份证复印件、一寸电子照片、毕业证扫描件 3,开通网络账号 报名方式 报名咨询: 刘老师13701338130 杨老师17600132695 王老师 18513598868(微信同号) 备注: 1、费用含教材、线上培训、考核鉴定、论文评审费、证书工本费。 2、培训费用不含税点,需要开发票请提前联系。 3、培训费用不含教材邮费、证书邮费。 4、考前辅导40课时,可以单独报名1200元/人,可以远程辅导。 缴费方式: 付款后,请将 姓名+电话+心理社工中级或心理社工初级 发给王老师18513598868(微信同号) |

手机版
















